旋转链表
题目介绍
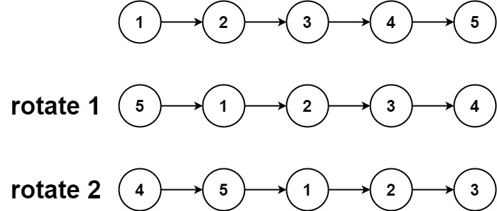
给你一个链表的头节点 head ,旋转链表,将链表每个节点向右移动 k 个位置。
示例1:

1 2
| 输入:head = [1,2,3,4,5], k = 2 输出:[4,5,1,2,3]
|
示例2:

提示:
- 链表中节点的数目在范围
[0, 500] 内
-100 <= Node.val <= 100
0 <= k <= 2 * 109
题目解法
1 2 3 4 5 6 7 8 9 10 11 12 13 14 15 16 17 18 19 20 21 22 23 24 25 26 27 28 29 30 31 32 33 34 35 36 37 38 39 40 41 42 43 44 45 46 47 48 49 50 51 52 53 54 55 56 57 58 59 60 61 62 63 64 65 66 67 68 69 70 71 72 73 74 75 76 77 78 79 80 81
| package algorithm;
public class RotateList {
public static ListNode rotateRight(ListNode head, int k) { if (head == null || head.next == null) { return head; }
ListNode cur = head; int length = 1; while (cur.next != null) { cur = cur.next; length++; } ListNode tail = cur;
int position = length - k % length; if (position == length) { return head; } cur = head; int step = 0; ListNode prev = null; while (cur.next != null) { prev = cur; cur = cur.next; if (++step == position) { break; } } tail.next = head; prev.next = null;
return cur; }
public static void main(String[] args) {
ListNode node5 = new ListNode(5, null); ListNode node4 = new ListNode(4, node5); ListNode node3 = new ListNode(3, node4); ListNode node2 = new ListNode(2, node3); ListNode node1 = new ListNode(1, node2); print(rotateRight(node1, 2));
node3 = new ListNode(2, null); node2 = new ListNode(1, node3); node1 = new ListNode(0, node2); print(rotateRight(node1, 4)); }
private static void print(ListNode head) { while (head != null) { System.out.print(head.val + "->"); head = head.next; } System.out.println(); }
public static class ListNode { int val; ListNode next;
ListNode() { }
ListNode(int val) { this.val = val; }
ListNode(int val, ListNode next) { this.val = val; this.next = next; } } }
|
打印:
1 2
| 4->5->1->2->3-> 2->0->1->
|
思路:
思路上,其实很简单。官方排的困难有些其实很简单,有些就很难了。